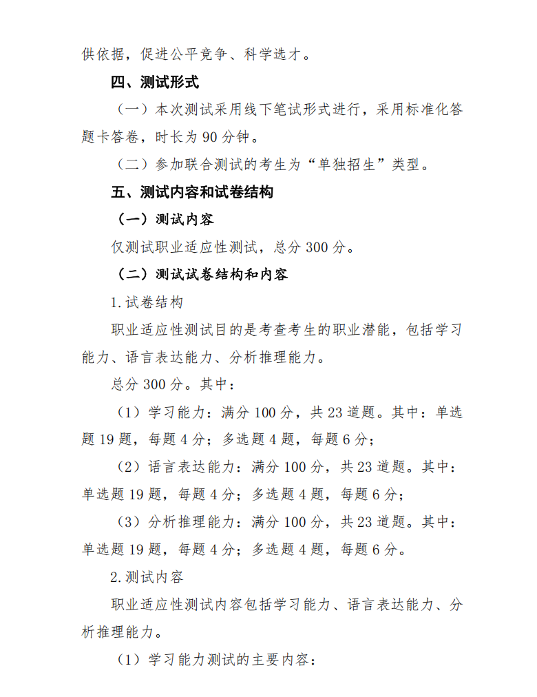
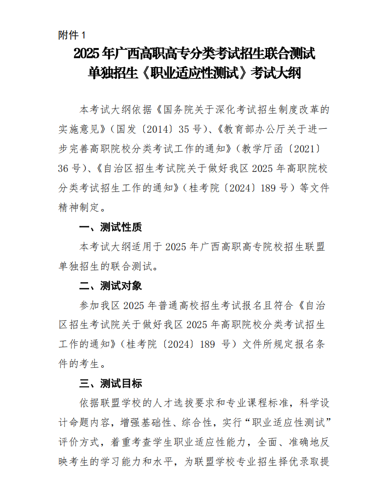
您当前的位置:首页 > 招就办 > 招生信息网 > 单独/对口招生

广西2025年高职高专分类考试招生联合测试单独招生《职业适应性测试》考试大纲

2025-02-18 09:37:04 | 浏览:

发布者:刘忠钰  来源:广西高职高专招生网

Copyright© 2007.4-2025.4 版权所有 beat·365(中国区) - 唯一官网   网站备案/许可证号:桂ICP备  桂公网安备45102302000022  维护:网电中心

学校地址:广西平果市大学城大学路1号 电话:0776-5680888 邮编:531499

校办电话:0776-5588685/5588681传真5588696

     

学校微信